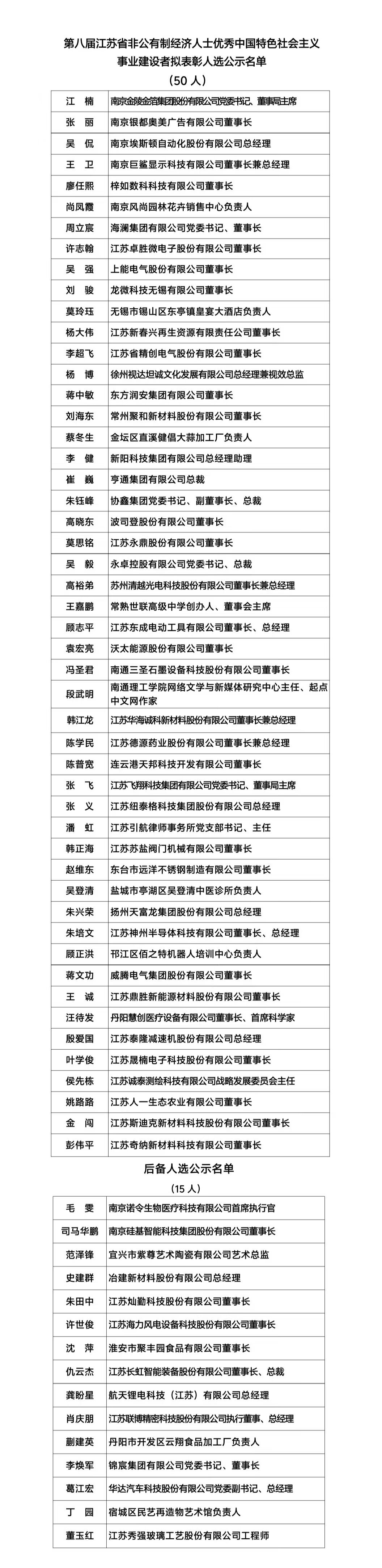
中共江苏省委统战部、省工业和信息化厅、省人力资源和社会保障厅、省市场监督管理局、省工商业联合会共同开展第八届江苏省非公有制经济人士优秀中国特色社会主义事业建设者评选表彰活动。为充分发扬民主、广泛听取意见、接受社会监督,现将50名全省非公有制经济人士优秀中国特色社会主义事业建设者拟表彰人选名单和15名后备人选名单予以公示。公示时间从2025年10月16日起,至10月22日止。如对人选名单有异议,请于公示期间通过电话、传真和信函(以到达日邮戳为准)等方式向第八届江苏省非公有制经济人士优秀中国特色社会主义事业建设者评选表彰工作组办公室反映。以单位名义反映情况的材料需加盖单位公章,以个人名义反映情况请签署实名,并提供联系电话。
电话:025—83167031
传真:025—83167022
通信地址:南京市北京西路30号同心大厦
邮政编码:210009
第八届江苏省非公有制经济人士优秀中国特色社会主义事业建设者评选表彰工作组办公室
2025年10月16日
